Wat blokkeert jouw werkprivé wiel? Werkprivé balans, dat bestaat niet!
Betere balans werk privé? Ook al doe je nog zo je best, werkprivé balans, dat is onzin. Daarom zou ik zeggen, stop ermee. Maar wat is balans dan? De officiële wetenschappelijke term worklife balance zegt het volgende:
De mate waarin een individu evenveel bezig is – en even tevreden is – met zijn of haar rol op het werk als thuis/binnen de familie.’ (Greenhaus, Collins & Shaw 2003)
en bestaat uit de volgende componenten, namelijk:
- tijdbalans: tijd voor werk- en familierollen;
- betrokkenheidbalans: psychologische betrokkenheid in zowel werk- als familierollen;
- tevredenheidbalans: niveau van tevredenheid in werk- en familierollen.
- energiebalans: fysieke, mentale, emotionele en spirituele energie.
Ik heb het ook in “gewoon” Nederlands opgezocht en vond het volgende:
1) weegtoestel met twee schalen of bakjes aan een beweegbare arm
Voorbeeld: `een koperen balans`
2) toestand van rust en harmonie
Voorbeelden: `in balans zijn`,
`uit balans zijn`,
`een goede balans tussen werk en privézaken`
Synoniem: evenwicht
3) overzicht van de schulden en bezittingen van een bedrijf of instelling financieel
Voorbeelden: `de balans opmaken`,
`de activa en passiva op de balans`
Betere balans werk privé? Nee beter werk privé management!
Bizar, zelfs daar staat het; een goede balans tussen werk en privézaken. Dat betekent dan zou je streven naar een volstrekt evenwichtige toestand. Ga jij maar eens je balans zoeken op een wiebelige stoel of op een grote bal. Dat kost heel veel energie en duurt misschien 10 seconden. Daarom geloof ik dat je beter kunt streven naar iets dat haalbaar is, werkprivé management: het actief managen van je werk en je leven. Dat zorgt uiteindelijk ook voor duurzame inzetbaarheid, inzetbaarheid voor je werk, maar ook voor je leven. Om zo inderdaad gelukkig te zijn, te worden en te blijven als je op je 80ste in het zonnetje terug kijkt op je leven.

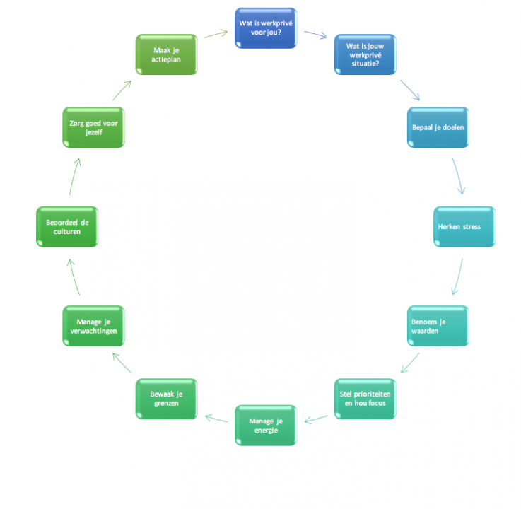
- Bedenk eerst wat dat voor jou betekent, werkprive management
- Hoe zit jouw situatie hier en nu in elkaar? Daarvoor gebruiken we meestal de enige echte wetenschappelijk test de SWING, klik hier om deze gratis in te vullen. Een andere snelle en makkelijke manier is om een paar dagen bij te houden hoe je je echt voelt, op welk momenten en wat je dan doet, bijvoorbeeld met behulp van de app Mappiness
- Bepaal je doelen en beschrijf je gewenste situatie werk privé balans? Kijk naar tijd, betrokkenheid, tevredenheid en energie. Hoe uit zich die onbalans, hoe merk je dat? Hoe voel je je dan, wat doe je dan, wat doe je dan niet, wat is het verschil met nu? Hoe ziet een dag er dan uit, hoe ziet je baan er dan uit? Maak een verhaal of een moodboard. Beschrijf vervolgens concreet in maximaal 5 woorden je ideale “leven:, Bijvoorbeeld, geen email avond/weekend, echte IK tijd 3 avonden. Kijk vervolgens Wat belemmert je op dit moment, om van huidige naar gewenste situatie te komen?
- Herken Stresssignalen bij jezelf. Klik hier om een infographic te downloaden met de signalen
- Benoem je Waarden. Welke 5 waarden wil je nooit op geen enkel moment overschrijden (bij mij is dat bijvoorbeeld eerlijkheid). Wat zijn mogelijke discrepanties tussen je waarden en je dagelijkse leven? Wat betekent dat voor het hier en nu?
- Stel prioriteiten en hou focus. Wat is nu echt dringend en belangrijk. Immers met gerichte focus doe je in 2 uur wat je normaal in 8 uur doet.
- Manage je energie en niet je tijd! Waar krijg jij nu echt energie van en hoeveel uur per week ben je nu bezig met energiezevende zaken en hoeveel tijd met energievreters?
- Bewaak je Grenzen. Stop met grensoverschrijdend verkeer, bepaal je grenzen en zeg op tijd…tot hier en niet verder, tegen je email, tegen je smartphone, tegen je collega’s….
- Manage je eigen verwachting en die van anderen. Laat alle onrealistische verwachtingen varen (en dat zijn er ongetwijfeld heel veel), zoals: ik moet perfect zijn, ik moet…….
- Beoordeel de cultuur op het werk, thuis, en van andere entiteiten waar je mee te maken hebt bv sport vereniging. Ondersteunen zij jou in je eigen idealen of werken ze je tegen? En zo ja waarom en wat kun je doen om te zorgen dat ze je willen niet lamleggen?
- Zorg goed voor jezelf, kies voor echte ik-tijd. Hoeveel tijd heb jij echt per week voor jezelf, tijd waar je energie van krijgt, echt egoïstische heerlijke IK tijd?
- Tot slot: Het concrete actieplan! Wat ga jij vanaf morgen anders doen? Hoe ga je dat doen en wie of wat heb je nodig als hulpbron?
Kortom. kom er achter wat jouw wiel blokkeert, haal de blokkeerde stok eruit en….go for it! Wil je meer weten over deze 12 stappen, wil je concreet aan de slag met coaching of een training, neem dan gelijk even contact op.
Mijn wiel blokkeer niet (op dit moment, en als er een moment komt dat mijn wiel blokkeert, dan zoek ik naar de stok die mijn wiel blokkeer).
Ik kies, in plaats van, ik moet! Ik geniet van mijn werk én mijn leven!
Annemie Schuitemaker
Directeur, moeder, partner, vriendin……..